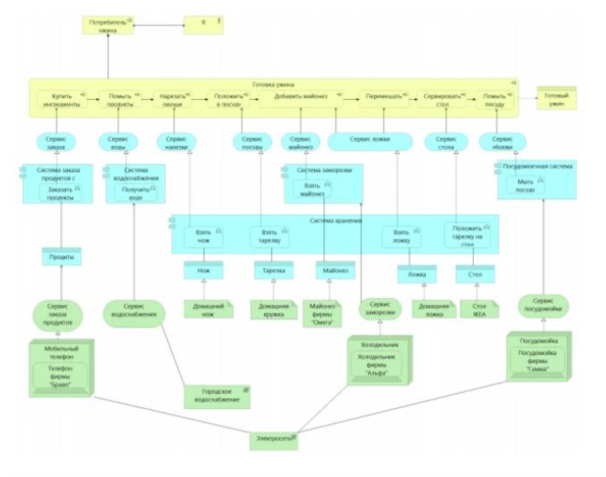
Description that cannot be read without instructions
Description written in ArchiMate language:

ArchiMate is a language for enterprise architecture modeling to support the description, analysis, and visualization of architecture within and beyond business processes. Usually, in addition to ArchiMate itself, people specifically agree on a modeling style to achieve a clear understanding. This means that a language is created in which conventional symbols (known, published) are fixed, plus local modeling agreements and conventions accepted by a specific group of people.
If you do not use this language in your work, you will not understand anything. The author of the description probably did not expect it to be read by a non-professional, or even by a professional who does not share the same modeling style, so no legend was provided for this description (those who model in this language know the conventional symbols of ArchiMate, and the recipient of the description understands its modeling style).